暂停办理!事关新疆住房公积金(附停办时间)
发布时间:2025-12-20 10:31:09
来源:石榴云/新疆日报
字体:
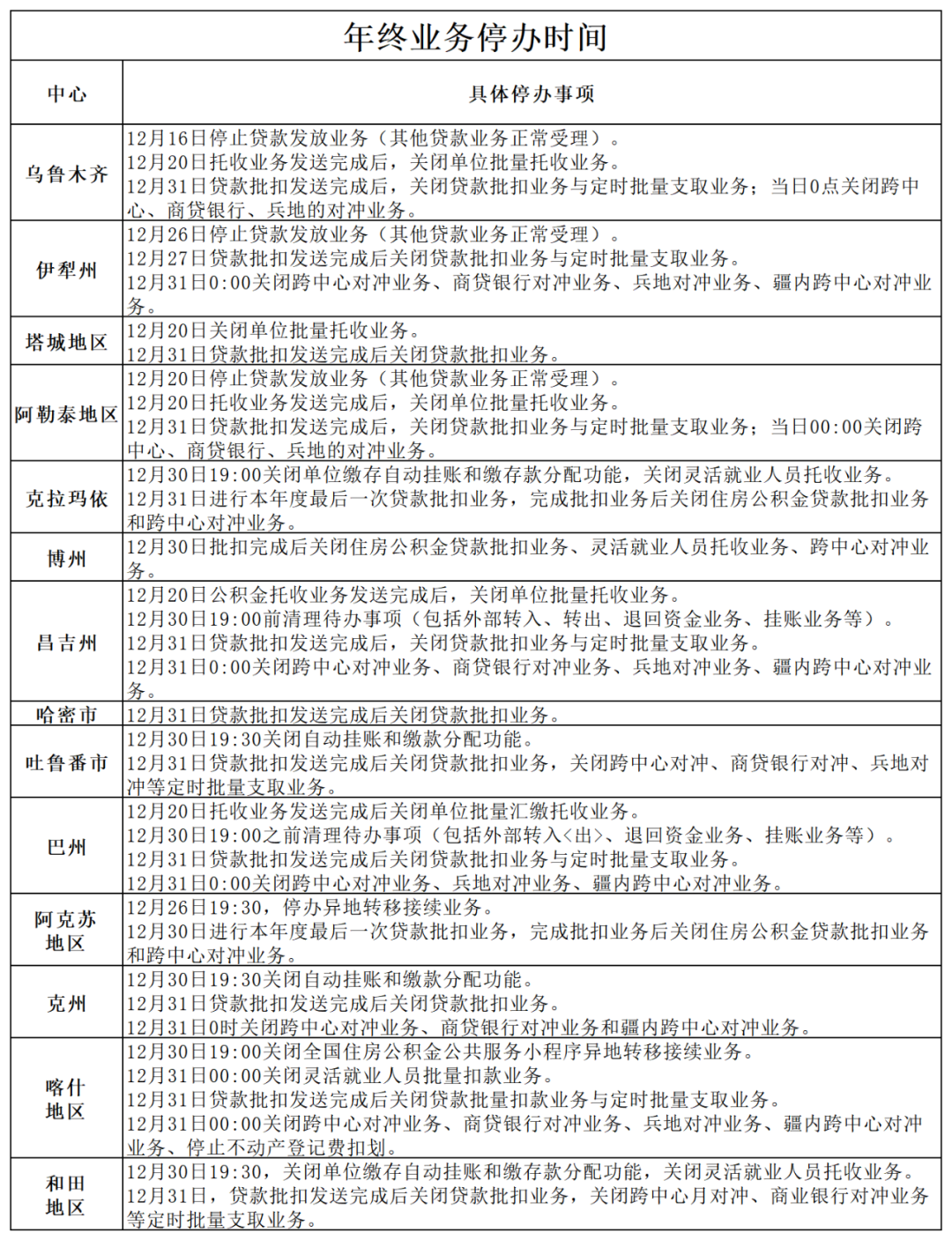
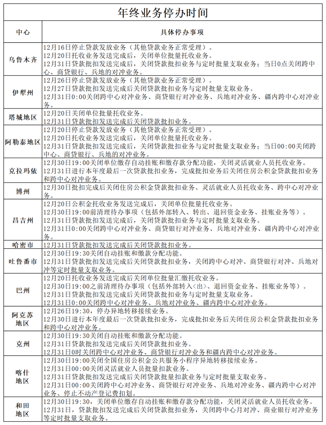
A+ A. A-12月19日,“新疆住房公积金”微信公众号发布公告称,将在住房公积金年终结转期间暂停办理业务,并公布了各地州市具体停办事项及业务停办、恢复时间。

网页截图
据公告内容,为顺利完成2025年度财务结转工作,自治区各地(州、市)将于12月26日19:30起暂停办理柜台、手机App、个人网厅、单位网厅等渠道住房公积金业务(其中,哈密市住房公积金管理中心于12月29日19:30停办线上线下各项业务,12月30日19:30关闭单位网厅;博州住房公积金管理中心于12月29日19:30关闭单位网厅)。2026年1月4日,各地(州、市)均恢复办理各项业务。
请各缴存单位、缴存人合理规划业务办理时间,互相转告。
